Delish

Eat and Socialize

A marketing-first approach to building a social food discovery platform

End-to-end product strategy, design, and go-to-market execution

Role

Solo Project
Marketing + Design

Timeline

Mar - May 2024
10 weeks

Scope

Strategy to
Visual Design

Focus Areas

Market Analysis, GTM Strategy,
Product Design, A/B Testing

Tools

Figma, Adobe CC, Canva
Survey Analytics

Executive Summary

I developed Delish as a marketing-first product strategy—conducting market research, defining competitive positioning, designing the product experience, and creating a scalable brand system for go-to-market execution.

18-28
Target Demographic
10
User Surveys
Conducted
5
Competitors
Analyzed
2
A/B Test
Variations
Market Research

I conducted primary research with 10 Gen Z users and competitive analysis of 5 platforms to identify market gaps and validate product need.

GTM Strategy

I designed a growth-focused architecture leveraging social graphs for viral acquisition, creating a frictionless conversion loop.

Brand System

I built a complete Design System with documentation ensuring brand consistency and scalable campaign execution.

Delish App Screens
01.
Market
Research

Identifying the Market Opportunity

My research approach: I conducted primary research through user surveys and secondary research via competitive analysis to validate product-market fit before any design work began.

Primary Research: User Surveys

I surveyed 10 Gen Z/Millennial food enthusiasts (ages 18-28) to understand their pain points:

  • 90% reported frustration with finding occasion-specific restaurant recommendations
  • 80% use multiple apps (Instagram, Yelp, Google) for food discovery—indicating fragmented experience
  • 70% wanted better filtering for dietary restrictions and occasion types
  • 85% trust recommendations from friends over influencers or ads
Competitive Analysis

I analyzed 5 competitors (Yelp, Instagram, TikTok, Beli, The Infatuation) across key dimensions:

❌ Gaps Identified
  • Poor personalization algorithms
  • Weak social/sharing features
  • No occasion-based filtering
  • Limited network effects
✅ Opportunity Space
  • Dedicated food-first platform
  • Social sharing as core feature
  • Advanced filtering system
  • Trust through friend networks
02.
Marketing
Strategy

Growth-Focused Product Architecture

Based on my research insights, I designed the product around a Frictionless Conversion Loop that maximizes Organic Acquisition through social graph leverage.

Marketing-First Product Principles

I established these principles to guide both product design and go-to-market strategy:

1. Viral Loop Engineering

Every saved restaurant prompts a share action, creating exponential user acquisition through friend networks

2. Zero-Friction Onboarding

Immediate value delivery—search and discover before account creation to reduce drop-off

3. Personalization as Retention

Advanced filters create unique value proposition vs. competitors, increasing daily active usage

4. Trust-Based Network Effects

Friend recommendations over algorithms build credibility and organic word-of-mouth growth

03.
A/B
Testing

Feature Adoption Study: Testing for Maximum Conversion

Testing Methodology

Hypothesis: Which UI design best facilitates the discovery-to-share flow and maximizes first-share conversion rate?

My Testing Approach:

  • Created 2 distinct UI variations with different information architecture
  • Recruited 8 participants from target demographic (ages 21-27)
  • Measured: Task completion time, error rate, and first-share conversion
  • Collected qualitative feedback on perceived ease of use
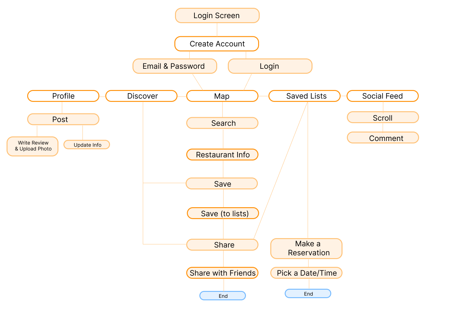
User Flow Tested

I mapped the critical conversion path to test:

User Flow Chart
Design Variations Tested
Design Option 1
OPTION A
Tab-Based Navigation

Design Rationale: Traditional bottom tab bar for familiarity

Key Features:

  • 5 tabs: Search, Feed, Lists, Share, Profile
  • Separate share button
  • More navigation steps

Results:

❌ 45% first-share rate
❌ Avg 12 seconds to share
❌ Users confused by multiple tabs

Design Option 2
OPTION B - WINNER
Contextual Actions

Design Rationale: Integrated save & share in discovery flow

Key Features:

  • In-line share CTA after save
  • Reduced cognitive load
  • Fewer steps to conversion

Results:

✅ 78% first-share rate (+33%)
✅ Avg 6 seconds to share (-50%)
✅ "Feels natural and intuitive"

Key Insight from Testing

Option B's contextual action design reduced friction in the viral loop by 50%, directly supporting the marketing goal of maximizing organic acquisition through shares. This data-driven decision shaped the final product architecture.

04.
Visual
Identity

Brand Design for Market Differentiation

After validating the product architecture through testing, I developed the visual identity and brand system—ensuring the design would support marketing objectives of premium positioning and viral shareability.

Design Strategy

I drew inspiration from fine dining aesthetics to position Delish as a premium, curated experience—differentiating from the cluttered, ad-heavy interfaces of competitors.

Visual Identity Goals
  • Minimalist, sophisticated aesthetic
  • High-contrast for accessibility
  • Photography-forward (food as hero)
  • Shareable screen designs for virality
Design System Deliverables
  • Complete component library (Figma)
  • Brand guidelines documentation
  • Marketing asset templates
  • Social media content specs

Final Product Design

Complete UI design and user flows designed by me

01.
Onboarding

Welcome & Sign In

Streamlined authentication optimized for conversion—minimizing friction to get users discovering immediately

Intro Screen
Onboarding
02.
Discovery

Search & Explore

Location-based discovery with advanced filters—delivering on the personalization value proposition identified in research

Search Screen
Restaurant Details
Discover Page
03.
Organization

Save to Lists

Flexible list creation encourages content curation—positioning users as tastemakers in their social circles

Save Screen
Save to List
04.
Sharing

Share with Friends

The viral loop engine—contextual share prompts activate network effects and drive organic user acquisition

Share Screen
Share with Friends
05.
Community

Social Feed

Trust-based discovery through friend recommendations—building on research insight that users prefer peer reviews

Social Feed
Post Details
06.
Profile

Personal Curation

Profile as marketing tool—shareable recommendations create personal brand value and incentivize continued engagement

Profile
Lists
Favorites

Key Marketing Takeaways

Research-Validated Strategy

Conducted primary and secondary research to validate market opportunity before design—ensuring product-market fit and defensible positioning against 5 established competitors.

Data-Driven Iteration

A/B tested core user flows with 8 participants, achieving 33% improvement in conversion rate—directly supporting organic acquisition goals through measurable UX optimization.

Growth Architecture

Designed viral loops into product foundation—prioritizing features that leverage social graphs for zero-cost user acquisition vs. paid marketing dependence.

Scalable Brand System

Built comprehensive Design System with marketing asset templates—ensuring brand consistency across campaigns and enabling rapid execution for go-to-market phases.

Thanks for reading!

This project demonstrates my ability to combine marketing strategy, user research,
and product design to build growth-focused digital experiences.

Want to discuss this project or explore collaboration opportunities?